上海体育大学经济管理学院2026年博士研究生招考资格审核工作方案
2025年度博士招生工作已全部结束,目前部分院校已进入2026年博士招生阶段,接下来华慧考博老师将持续为大家更新2026年博士招生考试折最新情况。请大家即时关注华慧考博网(www.hhkaobo.com)老师为大家更新2026年国内各院校的博士招生信息及备考经验指南!
欢迎广大考生咨询(微信号huahuikaobo),华慧考博官方电话(4006224468),QQ群(611435032)入群确认信息请填写(华慧考博咨询老师)加入群以后,请务必修改你的群名片为你的姓名。谢谢配合!
上海体育大学经济管理学院
2026年博士研究生招考资格审核工作方案
根据上海体育大学相关文件的要求,我院以公开、公正、公平为原则,以全面衡量考生的综合素质和科研潜力为目标,进行博士研究生招生初审工作,择优录取博士研究生。现结合学院实际情况,特制定本方案。
一、领导机构
成立由院长为组长的博士研究生招生初审工作领导小组,成员包括副院长、教授委员会成员等,负责招生审核工作任务的布置与统筹。同时,成立招生初审监督小组,由学院党委书记担任组长,成员包括副书记、组织员等,负责招考工作的纪律监督。
二、报考方式
博士研究生招生方式分为普通招考、申请-考核、硕博连读三种。
1.普通招考:面向符合报考条件的考生进行考试选拔。考生须参加我校统一组织的博士研究生入学考试(分为初试和复试),择优录取。
2.申请-考核:具体要求见《上海体育大学博士研究生“申请-考核”制招生办法(2023年修订)》。参加“申请-考核”的考生可同时报名参加普通招考,按照对应的招生方式和录取原则进行录取。“申请—考核”招收名额原则上不超过我校上一年度博士研究生招生总名额的50%(其中定向培养博士研究生名额不超过报考年度“申请—考核”实际招收名额的30%)。
3.硕博连读:具体要求见《上海体育大学研究生硕博连读招生与培养办法(2023年修订)》。考生须为上海体育大学在读硕士研究生,招生名额原则上不超过当年全校博士生招生计划总额的20%。
三、资格审核评分标准与细则
初审内容包括外语水平,学业表现,科研成果等方面,由初试专家根据考生所提交材料进行评分。普通招考类初审成绩满分为100分,60分为及格,≥60分者可参与博士招考后续环节,不及格者不能进入综合考核程序。申请-考核和硕博连读达到我校相关文件规定的要求即为合格,可参与博士招考后续环节,不合格者不能进入综合考核程序。
普通招考、申请-考核、硕博连读三种类型的初审具体评分细则如下:
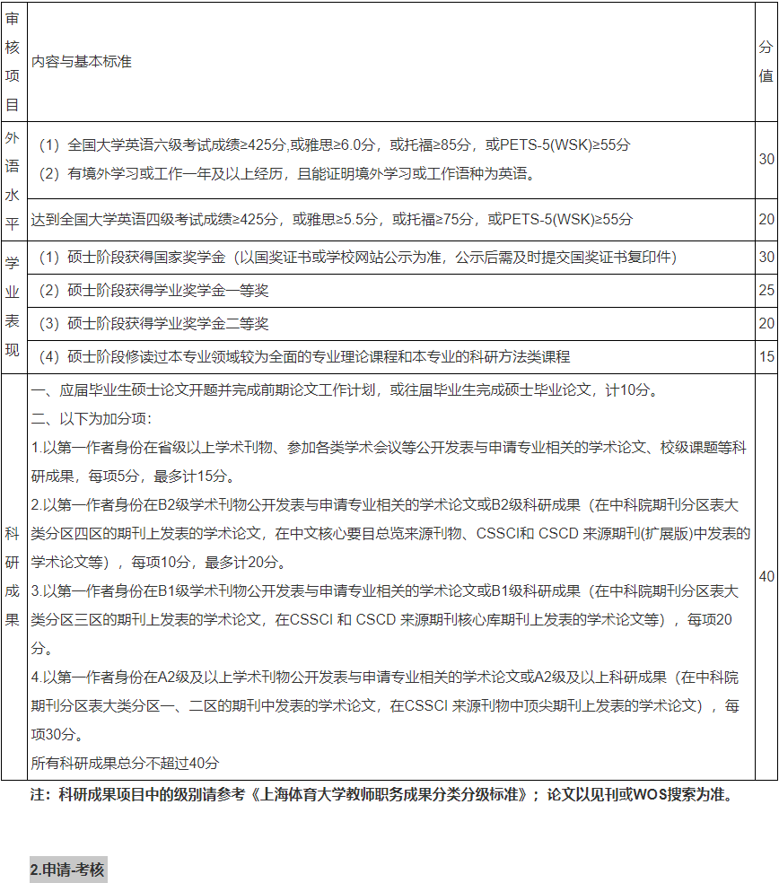
1.普通招考

2.申请-考核
根据《上海体育大学博士研究生“申请-考核”制招生办法(2023年修订)》,符合条件即为合格。
3.硕博连读
根据《上海体育大学研究生硕博连读招生与培养办法(2023年修订)》,符合条件即为合格。
四、资格审核材料
申请人须在规定时间内,按要求提交申请材料(按序号顺序制作)。所提交成果应与所申报专业相关,为近5年内取得(以申请当年的11月30日为界)。因材料不全导致审核不通过,责任由申请人自负。申请人必须保证申请材料的真实性和准确性,不得伪造有关证明。一经发现作伪属实,不论何时,将取消其申请、录取资格或取消学籍,且5年内不接受再报考。对于在职人员违纪的,还将违纪行为向申请者所在单位通报。存在争议时由经济管理学院学术委员会讨论后决定,最终解释权归上海体育大学经济管理学院。具体材料如下:
1.完成网上报名后打印《博士学位研究生网上报名信息简表》(用 A4 纸打印,签署姓名)。其中“考生所在单位人事部门意见”一栏,报考类别为定向就业的考生需所在单位组织人事部门同意并签字盖章;报考类别为非定向就业的应届毕业生需所在培养单位签字盖章,往届毕业生如有工作单位需人事部门同意并签字盖章,其他情况的考生无需在此栏签署意见。
2.报名时使用的身份证正反面复印件。
3.学籍、学历及学位相关材料
国内应届研究生:硕士阶段在籍学生证或在读证明;本科毕业证和学士学位证复印件;本科《教育部学历证书电子注册备案表》和《学位在线验证报告》;国(境)外应届生提供预毕业证明。
已获硕士学位考生:硕士学位证书和硕士研究生毕业证书复印件;学信网硕士学位在线验证报告,研究生《教育部学历证书电子注册备案表》;本科毕业证和学士学位证复印件,本科《教育部学历证书电子注册备案表》。国(境)外毕业生提供境外学校毕业证书和教留服的认证报告。
同等学力考生:本科毕业证和学士学位证复印件,本科《教育部学历证书电子注册备案表》,《中国高等教育学位在线验证报告》。硕士阶段结业证书和成绩单。近五年内(2021年01月01日-2025年12月31日)在与报考专业相关的中文核心期刊上至少发表五篇论文(第一作者)、或有正式出版的具有较高学术水平的专著(须有两位专家的书面学术水平证明)、或近三年内(2023年01月01日-2025年12月31日)有省部级科研成果奖(排名前三位)或省部级课题(课题主持人)
4.硕士课程成绩单(须加盖出具部门:应届生-研究生管理部门或研究生培养部门、往届生档案馆公章)。
5.上海体育大学招收博士研究生思想政治素质和品德考核表。
6.两封本学科或相近学科的高级职称的博考专家推荐书原件(专家须亲笔签名)。
7.本人最高英语水平成绩证明复印件。
8.博考科研获奖表及代表性学术成果复印件(不多于3项,多于3项者,仅取前3项成果)/已获得的奖励证书复印件、参与科研项目佐证材料复印件、已取得授权的专利证书复印件等,可以体现本人学术水平与能力的其它材料。
9.已获得硕士学位的须提供硕士学位论文全文(在读研究生提供开题报告)。
10.个人陈述(自我评述、学术志向、科研兴趣和研究方向等,1500-2000字)。
11.博士研究计划书(包括研究背景、研究目的和意义、研究内容、研究思路与方法、预期结果、研究创新等,5000字以内)。
五、资格审核材料提交形式及截止时间
普通招考、申请-考核制和硕博连读均需提交电子版材料一套。按照提交材料的要求按顺序生成PDF文件,文件名:2026博考+硕博连读/普通招考+报考专业名称+姓名+身份证号后四位,发送指定邮箱:gl@sus.edu.cn。
申请-考核制申请人材料提交截止时间:2025年12月10日中午12时。
普通招考和硕博连读申请人材料提交截止时间:2026年1月10日中午12时。
六、资格审查结果公布时间
经济管理学院博士生招考初审小组根据考生提交的材料,组织专家进行资格审查,申请-考核制审查结果将于2025年12月底前公布,普通招考和硕博连读审查结果将于2026年3月公布,详情请关注学院官网(https://sem.sus.edu.cn/)。
七、其他
1.我校及相关招生学院以研招信息平台、官方网站、电话、电子邮件、短信等方式公开或发送给考生的相关信息、文件和消息,均视为送达,因考生个人疏忽等原因造成的一切后果由考生本人承担。请考生密切关注我校研究生院网页招生信息和微信公众号“上体研究生院”以及我学院网页发布的信息。
2.考生应当按要求准确填写个人网上报名信息并提供真实材料。请考生正确填写手机号码、邮箱地址等并保持通讯方式畅通。考生报名信息在报名结束后一律不得更改。考生因网报信息填写错误、填报虚假信息而造成不能考试或录取的,后果由考生本人承担。
3.考生对审核结果持有异议的,可在审核结果公布后的3个工作日内通过书面报告向我院提出复议请求。复议请求涉及招生政策和原则的,应立即予以答复;复议请求涉及成绩评定等有关问题的,由学院组织查证后,在受理复议的7个工作日内予以答复。
注:本方案最终解释权归经济管理学院博士生招考初审小组。
温馨提示:因考试政策、内容不断变化与调整,本网站提供的以上信息仅供参考,如有异议,请考生以权威部门公布的内容为准!





